P02 Recebimento

Documento Controlado

Elaborado por: Rodrigo Andrioli
Aprovado por: Rafael Barbosa
Versão 01
Data: 25/11/2022

1 – Referências

Manual da Qualidade

2 – Objetivo do Processo

O processo de recebimento tem como objetivo realizar o registro, identificação e rastreio das matérias primas a partir do recebimento das mesmas e armazenagem no estoque.

3 – Entradas do Processo

a) Lote da Matéria Prima
b) Identificação de armazenagem
c) Sistema de controle
d) Liberação de Matéria Prima
e) Colaboradores

4 – Processo de Recebimento

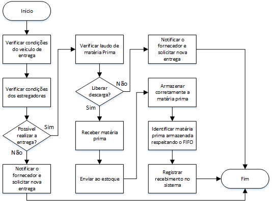
4.1 – Fluxo do Processo de Recebimento

4.2 – Descrição do Processo de Recebimento

O início do processo se dá pela verificação das condições do veículo de entrega, que deve estar limpo por dentro e por fora, com coberturas corretas e limpas quando houver, bem como as especificações de transporte para cada tipo de produto conforme requisitos do produto.

Depois devem ser observadas as condições do entregador, em relação ao uso de uniforme e EPIs adequados.

Para todos os insumos e matérias-primas deve haver um laudo com especificações do produto adquirido.

Após a verificação de todos os itens acima a descarga pode ser liberada, no entanto se algum dos itens acima não for atendido a descarga e o recebimento ficam impedidos.

Para os casos em que o recebimento for impedido o fornecedor deve se adequar em relação às irregularidades e realizar uma nova entrega.

4.3 – Especificações de Insumos Matéria Prima e Embalagem

Para o recebimento de matérias primas devem ser observadas as especificações para efeito de controle e recebimento de insumos, matéria-prima e embalagem. As especificações estão definidas para cada insumo e seus requisitos devem ser validados para recebimento.

4.4 – Atendimento Aos Requisitos

Todas as características dos produtos devem ser observadas conforme informações das especificações de matéria-prima para recebimento. Para os casos em que algum requisito não for atendido, o recebimento fica impedido, sendo o fornecedor o responsável por realizar uma nova entrega que atenda aos requisitos aplicados ao produto

Sempre que houver alteração nas características de recebimento/produto os responsáveis devem ser comunicados.

4.5 – Armazenagem

Após o recebimento e validação dos requisitos da matéria prima, os itens recebidos devem ser encaminhados ao estoque. Cada produto tem o local específico para sua armazenagem devendo ser observada a distância de armazenagem entre paletes de no mínimo 10cm e a distância entre os paletes e a parece do estoque em no mínimo 10cm.

Durante a armazenagem deve ser realizada a identificação da matéria prima recebida, onde devem ser apontados os dados do fornecedor, dados da matéria prima, data de entrega e validade da matéria prima.

Para armazenagem devem ser observados também os insumos já existentes no estoque. Para correta armazenagem os colaboradores devem posicionar as matérias primas iguais de forma a se utilizar as matérias primas mais antigas ou com data de validade mais próxima.

4.6 – Derroga ao Fornecedor

Para os casos em que o fornecimento seja indispensável no momento da entrega, o encarregado geral deve avaliar e liberar o recebimento. A derroga se aplica apenas às especificações de condições de entrega. Nos casos de falta de envio de laudo ou não atendimento às especificações de produto o recebimento permanece impedido.

5 – Observações do Processo

– Os registros devem ser realizados no Sistema Hino.

– Todas as identificações devem ser descartadas somente após a finalização completa do lote de produtos.

6 – Saídas do Processo

a) Produtos Identificados;
b) Produtos Armazenados;
c) Registros no Sistema;

7 – Informação documentada

Identificação

Armazenamento

Proteção

Recuperação

Retenção

Disposição

Laudo de matéria prima Físico Backup Número 2 anos Descarte
Registro de Recebimento Sistema Backup Data Indeterminada N/A

8 – Controle de Alterações

Versão Alterações Data Responsável
1 Emissão 25/11/2022 Rodrigo Andrioli