Documento Controlado
Elaborado por: Rodrigo Andrioli
Aprovado por: Rafael Barbosa
Versão 01
Data: 08/11/2022
1 – Referências
Manual da Qualidade
2 – Objetivo do Processo
Este procedimento tem como objetivo especificar o processo de produção de massa doce com a determinação da sequência do processo e os controles aplicados a ele.
3 – Processo de Produção Massa Doce
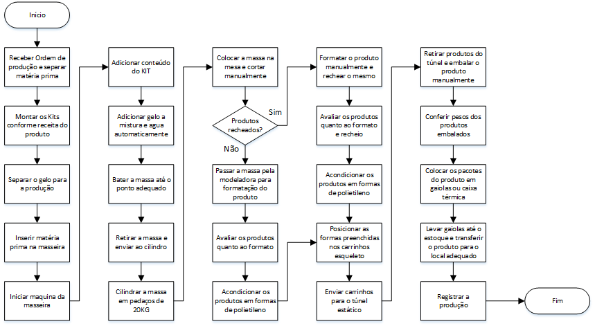
3.1 – Fluxo do Processo de Produção Massa Doce

3.2 – Descrição do Processo de Produção Massa Doce
Esse processo se aplica aos seguintes produtos: Trança Recheada e Sem Recheio, Rosca Recheada e Sem Recheio, Forró recheado, Pão de Batata, Pão de Cachorro Quente, Pão de Hambúrguer, Pão Caseirão, Placa Doce, Pão Brioche, Pão Australiano, Bisnaguinha, Pão Italiano, Broa de Fubá, Broa Cachambu e Pão Semolina.
O processo de produção da Massa Doce tem início com o recebimento da Ordem de produção e a separação da matéria-prima do estoque para a área de produção, onde são armazenadas sobre estrados de plástico e utilizadas aos poucos na produção.
Em paralelo a esse processo deve ser feita a montagem dos kits de matéria prima que será composto de acordo com a receita e o produto a ser fabricado. Também em paralelo deve ser feita a separação do gelo utilizado na produção que deve ser levado aos poucos e armazenado na área de produção.
Após a separação dos itens deve ser iniciado o processo de mistura da massa, com o acréscimo inicial da farinha (Somente um tipo utilizado), e se inicia a operação da masseira.
Em seguida deve ser adicionado o conteúdo do Kit para a massada, e o gelo medido e definido para a mistura.
Durante o processo de mistura a água é acrescentada automaticamente pela masseira e o tempo de mistura e formação da massa também é controlado automaticamente pelo equipamento.
Após a finalização da mistura e a massa atingir o ponto ideal, a mesma deve ser retirada da masseira e enviada ao cilindro.
No processo de cilindro, o operador deve separar a massa em porções de 20Kg e cilindrar essa massa formando mantas, após formatada, a massa deve ser colocada na mesa e cortada manualmente.
Caso o produto a ser fabricado seja recheado o operador deve realizar a modelagem da massa manualmente e aplicar o recheio, em seguida deve avaliar os produtos prontos quanto ao formato e ao recheio aplicado e colocar os produtos em formas de polietileno.
Já nos casos em que os produtos não são recheados, o operador deve inserir a massa cortada na modeladora para formatação dos produtos e em seguida deve avaliar os produtos prontos quanto ao formato e colocar os produtos em formas de polietileno.
Tanto nos produtos recheados como nos não recheados, após o acondicionamento nas formas de polietileno, as mesmas devem ser posicionadas no carrinho esqueleto e o carrinho deve ser enviado ao túnel estático para o congelamento dos produtos.
Após o congelamento os carrinhos devem ser retirados do túnel e os produtos devem ser embalados manualmente.
Nesse processo o operador deve conferir os pesos dos produtos embalados e acondicionar os pacotes fechados em gaiolas ou caixas térmicas para o transporte do mesmo.
Após a finalização da embalagem o operador deve enviar os produtos ao estoque para a armazenagem do mesmo.
Por fim, deve ser registrada a produção no sistema dando baixa na ordem de produção.
3.3 – Liberação dos Produtos Massa Doce
Os produtos do processo de massa doce devem estar dentro do parâmetro de peso de cada tipo:
– Trança Sem Recheio (250 – 260 gramas)
– Trança Recheada (250 – 260 gramas)
– Rosca Sem Recheio (250 – 260 gramas)
– Rosca Recheada (250 – 260 gramas)
– Forró Recheado (25 – 35 gramas)
– Pão de Batata (60 – 65 gramas)
– Pão de Cachorro Quente (100 – 110 gramas)
– Pão de Hamburguer (100 – 110 gramas)
– Pão Caseirão (350 – 400 gramas)
– Placa Doce (350 – 400 gramas)
– Pão Brioche (100 – 110 gramas)
– Pão Australiano (100 – 110 gramas)
– Bisnaguinha (35 – 40 gramas)
– Pão Italiano (350 – 400 gramas)
– Broa de Fubá (350 – 400 gramas)
– Broa Cachambu (55 – 65 gramas)
– Pão Semolina (350 – 400 gramas)
Deve-se observar se existem pães em formato inadequado ou se há algum corpo estranho ou sujidades dentro da embalagem.
Em casos de reprovação do produto o mesmo deve ser segregado como produto não conforme de descarte para os que apresentarem corpos estranhos ou sujidades e não conforme de retrabalho para os produtos com formato inadequado.
4 – Requisitos de Processo
É necessário que em todas as fases do processo de produção os colaboradores estejam utilizando vestimenta adequada e os EPIs, para garantir a segurança do produto e dos colaboradores.
5 – Registro
Todos os lotes produzidos devem ser registrados na ordem de produção.
Todas as matérias-primas utilizadas na produção devem ser apontadas no sistema Hino para controle e rastreabilidade.
6 – Informação documentada
| Identificação | Armazenamento | Proteção | Recuperação | Retenção | Disposição |
| Ordem de Produção | Sistema | Backup | Número | Indeterminada | N/A |
7 – Controle de Alterações
| Versão | Alterações | Data | Responsável |
| 01 | Emissão | 08/11/2022 | Rodrigo Andrioli |